学校作品在吉林省高校“四史”优秀网络文化作品征集评选展示活动中喜获佳绩
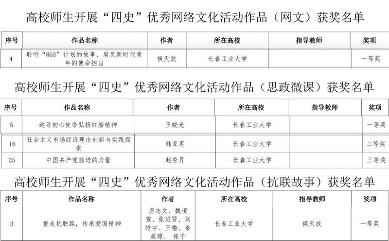
新闻网讯(记者 侯姗姗)近日,省委教育工委高校思政部、省高校网络思政工作中心下发了《关于公布全省高校“四史”优秀网络文化作品征集评选展示活动评选结果的通知》,学校申报的作品《追寻初心使命弘扬红船精神》、《社会主义市场经济理论创新与实践探索》、《中国共产党前进的力量》分别获得思政微课类作品一、二、三等奖,《聆听“863”计划的故事,肩负时代青年使命担当》获得网文类作品一等奖,《重走抗联路传承爱国精神》获抗联故事类作品一等奖,学校在本次展示活动中再创佳绩。

优秀作品获奖名单
本次高校“四史”优秀网络文化作品征集评选展示活动涵盖网文、思政微课、抗联故事、校史、创新作品等5大类,共征集作品295件,旨在通过网络阵地,展示吉林省高校师生积极开展“四史”学习教育的良好风貌,持续深化爱国主义教育,进一步推进在“四史”学习实践中学史悟史、践行初心。
学校积极推动全校师生深入学好党史、新中国史、改革开放史、社会主义发展史,深挖红色资源、发扬红色传统、传承红色基因,学校本着“五馆融合、一廊统领”的理念,率先在吉林省高校中建设红色文化主题教育践习中心,切实引导广大师生学史明理、学史增信、学史崇德、学史力行,胸怀“两个大局”,紧扣“两个一百年”奋斗目标,坚定理想信念,厚植爱国情怀,守正创新抓机遇,锐意进取辟新局,以优异的成绩迎接建党一百周年。
(供稿单位:党委宣传部 审核人:王鸣晖)